AKTUELL
News 01/2026
Liebe HAMNET-Community,
den Jahreswechsel wollen wir als Gelegenheit nutzen, um mal wieder was von uns hören zu lassen :)
Das HAMNET hat im letzten Jahr die Umstellung auf die neuen Domains „hamnet.radio“ und „hamnet.cloud“ gut verkraftet. Die alten Hostnamen in ampr.org behalten weiterhin ihre Gültigkeit, so dass eine langsame Migration (ähnlich der IP-Umstellung von 44.224/15 auf 44.148/15) zwar möglich ist, aber nicht ewig dauern sollte ;)
Erweiterungen des HAMNET sind besonders in Slowenien und in Italien um Veneto herum zu beobachten. Im Inland konnte der erste Link in Sachsen in Betrieb gehen (wir hoffen über einen Standort in Tschechien die Anbindung ans Kernnetz in 2026 zu ermöglichen). Berlin und Umgebung ist in sich weiter gestärkt worden, aber leider noch nicht ueber Funk mit dem Kernnetz verbunden.
Neben der Anbindung von Berlin wäre es auch im Kernnetz an einigen Stellen nötig den Backbone mit weiteren Redundanzen zu stärken. Im letzten Jahr mussten wir zwar kein BGP-Routing auf den VPN-Interlinks aktiv schalten, aber dies soll auch in 2026 so bleiben. Gezielte Hardware-Förderungen sind über das DARC VUS-Referat möglich.
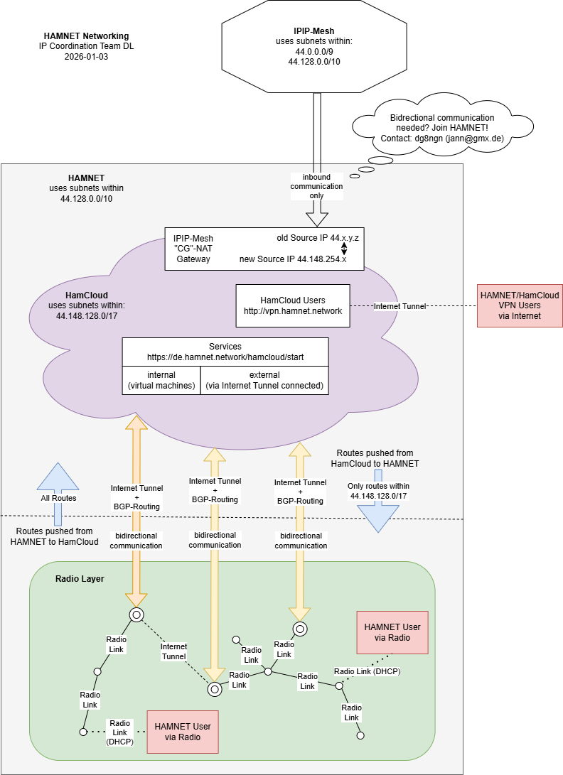
Zum Jahreswechsel wurde die Erreichbarkeit des HAMNET aus dem IPIP-Mesh vereinheitlicht. Eingehende Verbindungen aus dem IPIP-Mesh Netz werden über ein „CG-NAT“-ähnliches Verfahren eingehend maskiert (44.x.y.z wird auf 44.148.254.x umgesetzt). Das Verfahren wurde für den Bereich 44/9 im Mesh-Netz schon länger, jetzt aber auch für den Bereich 44.128/10 eingeführt. Vorangegangen ist eine Kommunikationsanalyse bei der nur wenige Systeme von dieser Änderung betroffen sein sollten. Seid ihr von dieser Änderung betroffen, so können wir eure Kommunikationspartner mit IP-Adressen und einer VPN-Anbindung aus dem HAMNET versorgen. Dieser Änderung ermöglicht es auch das Routing im HAMNET anhand des folgenden Schaubildes einfacher zu erläutern:
Wir stimmen uns bzgl. dem Betrieb des HAMNET auch weiterhin gut mit der ARDC ab. Auf Seite der ARDC gibt es ein neues Angebot auf das wir hinweisen möchten: https://connect.44net.cloud
Im Gegensatz zu unserem HamCloud VPN geht es hier nicht darum ins HAMNET zu kommen, sondern über einen Wireguard Tunnel im Internet Dienste mit Hilfe von IP-Ressourcen aus 44.27.0.0/16 anbieten zu können. Falls ihr ueber euren Internetanschluss also keine öffentliche IPv4-Adresse bekommt, so könnt ihr diese Lösung nutzen, um eure Amateurfunkanwendungen (z.B. OpenWebRX) erreichbar zu machen. Wir klären in den kommenden Monaten, ob wir auch hier den eingehenden oder sogar bidirektionalen Zugang (1:1 NAT) ins HAMNET ermöglichen können bzw. wollen.
Ansonsten hat sich im letzten Jahr die Verfügbarkeit der von uns nutzbaren Hardware fürs HAMNET weiter verschlechtert. Im Backbonebereich prüfen wir, ob wir das 10 GHz Band durch Transvertersysteme zugänglich machen können:
- Viel Bandbreite verfügbar
- Nutzung unserer Frequenzbänder
- Geräte mit Mindestbandbreite von 20 MHz möglich
- Entkopplung von 5 GHz an anspruchsvollen Standorten
Ideal wäre eine Lösung für die, an vielen Standorten genutze, Jirous Antennen mit Alu-Systembox. Dort ist noch genug Platz für Technik, das Power Budget mit 500mA pro 24V PoE-Port ausreichend und ggf. der existierende Antennenspiegel auch für 10 GHz nutzbar (noch zu prüfen).
Im Zugangsbereich wird die zur HAM RADIO Friedrichshafen gezeigte Lösung im LTE Band 40 weiter vorangetrieben. Im Idealfall können wir zur HAM RADIO 2026 in Friedrichshafen die Nutzung von eSIMs vorweisen. Die 70-cm Lösung für GSM ist weiterhin nur als Prototyp auf dem Bastelbrett mit HF-Kabeln verfügbar. Sie wird aber sicher bei weiteren Spielereien mit VoIP und LTE wieder aus dem Lager geholt ;) Für das 23-cm Band gibt es nun NPR 3.0 von Steffen, DO5DSH:
Bzgl. der Dienste der HamCloud ist Egbert, DD9QP, gerade in der Evaluierungsphase einer Suchmaschine fürs HAMNET (http://search.hamnet.cloud). Der Datenverkehr im Funknetz wird durch Nutzung der HamCloud gering gehalten und für das Pollingintervall sinnvolle Werte erarbeitet.
Ansonsten habe ich Anfang des Jahres noch einen Server bei noris network in Nürnberg platzieren dürfen (Danke an Achim, DL9NCQ und Benny, DL8NBD) für die Möglichkeit. Unsere IT-Systeme sind nun so sehr gewachsen, dass im Backend einiges aufgeräumt werden muss und einen grossen Teil der Zeit in 2026 beanspruchen wird.
Ringsrum ein erfolgreiches 2026 und viele Grüße vom Team der IP-Koordination DL
Jann, DG8NGN
Egbert, DD9QP
Thomas, DL9SAU

